欢迎访问四川职业技术学院教师工作部&人事教师处
 首页  部门简介  人才招聘  规章制度  师资队伍  教师发展  服务大厅 
规章制度
 部委文件 
 省厅文件 
 市级文件 
 学校文件 
当前位置: 首页>>规章制度>>市级文件>>正文

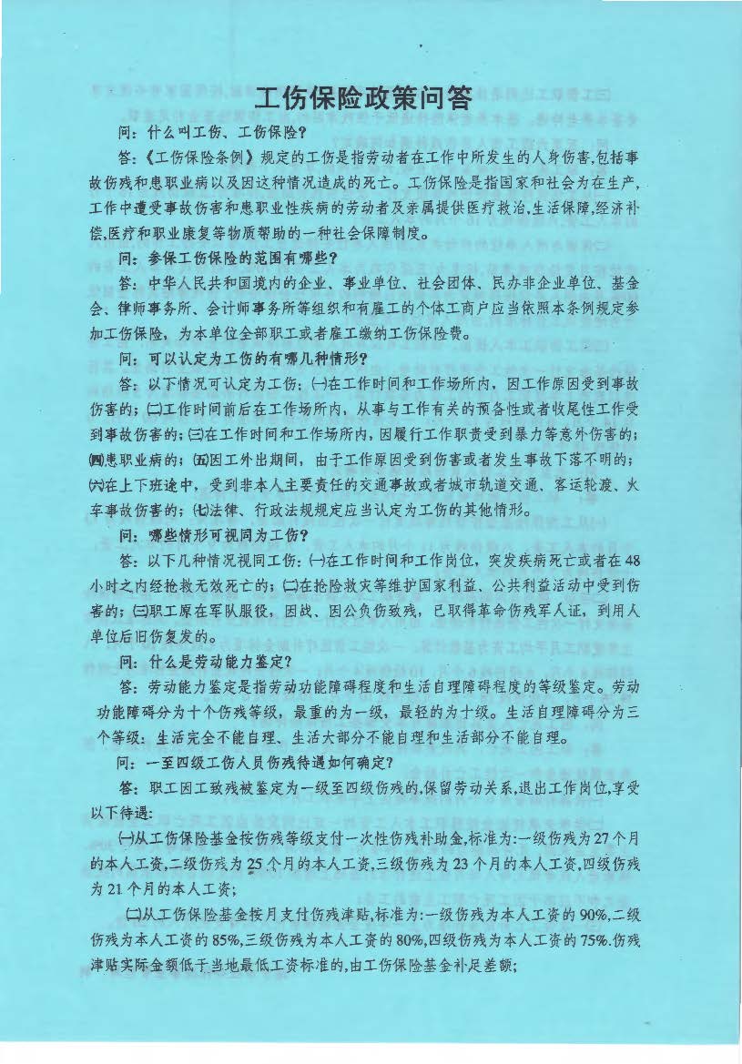
遂宁市社会保险事业管理局政策问答(工伤、生育、企业职工养老保险)

2015年04月08日  点击:[]


上一条:(遂委群办通〔2014〕56号)关于基层党组织召开专题组织生活会和开展民主评议党员工作的补充通知 下一条:关于完善我市城镇企业职工生育保险有关问题的通知

关闭

四川职业技术学院教师工作部&人事教师处  地址:遂宁市河东新区学府北路1号
电话:0825-2290597  邮编:629000